Tragač Kabela
Ovaj uređaj će vam pomoći da pratite kabele u zidu do dubine od čak 15 cm, ili da iz hrpe kabela izdvojite onaj koji tražite. Recimo kada u neki ormar dolazi nekoliko desetaka kabela s ovim uređajem bez problema otkrijete onaj koji tražite. Sastoji se od dva dijela: predajnika i prijemnika. Koristi se na način da predajnik spojite na početak kabela koji želite pratiti, on pušta u kabel lako raspoznatljiv signal koji dalje pratite prijemnikom.

NAPOMENA: Uređaj je predviđen za uporabu na kabelima u beznaponskom stanju!!!
Prijemnik
Dolje dana shema prijemnika je kao što vidite dosta jednostavna i sastoji se od svega par bitnih dijelova:
-
Antene koja je izvedena od obične izolirane žice dužine 7cm, idealna dužina bila bi 10cm ali zbog dimenzija kutijice i cijevi u koju je ugurana antena nisam mogao postići veću dužinu. Plastična cijev na slici je odsječena od WiFi antene koja dolazi uz većinu današnjih WLAN kartica.
-
High pass filtera (C1, R2)
-
Pojačala (IC1) i izlaznog stupnja (T1)
-
Zvučnika visoke impedancije od 220R, koji se može naći u telefonskim slušalicama. Zbog prevelikih dimenzija zamijenio sam ga s manjim impedancije 110R koji je izvađen iz starog Panasonic bežičnog telefona. Pokazalo se da radi jednako dobro kao i prvi.
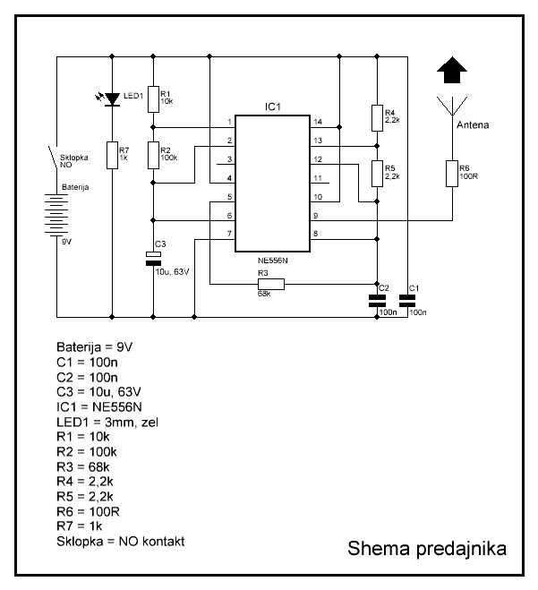
Predajnik
Na sljedecim linkovima možete pogledati par video clipova uređaja u radu:
Video 1
Video 2
Tags: tragač kabela, zumer, tracer







