Elektro Tehnički Portal

shema

1.5V driver za bijelu LED

Ova shema ukratko predstavlja driver za bijelu LED diodu. Napon baterije diže na potrebnih 3.5V potrebnih za rad bijele LED diode. Ona svijetli dok napon na bateriji ne padne ispod cca 0.6V, tako da skoro možete koristit „prazne“ baterije jer većina uređaja ne radi ispod 1V.
Sve komponente su dobro poznate i nećete imati problema s nabavkom istih, jedino je zavojnica problematična i s njom će te morati eksperimentirati dok ne pogodite pravi omjer.
Za početak nabavite neku vrstu feritne jezgre na koju će te namotati zavojnicu. Oblik i veličina nisu kritični. Zatim na njega namotajte 20 navoja žice, napravite izvod na sredini i nastavite u istom smjeru te namotajte još 20 zavoja.
Ja sam namotao zavojnicu na toroidnu feritnu jezgru izvađenu iz stare štedne žarulje koje je pregorila. Jezgra je veličine kovanice od 50 lipa, koristio sam žicu koja je već bila na zavojnici. 

230V dimer s jednim kondenzatorom

Shema prikazuje dimer koji se sastoji od samo dvije komponente i moguće ga je cijelog ugraditi u razvodnu kutiju iza elektroinstalacijske serijske sklopke. Kada je zatvorena sklopka S2 žarulja La1 svijetli punim sjajem, u drugom slučaju kada je zatvorena sklopka S1 strujni krug je zatvoren preko kondenzatora C1 koji stvara određeni pad napona i žarulja svijetli smanjenim intenzitetom. Kondenzator može biti od 2-6 uF ovisi o snazi žarulje i željenoj jakosti svjetlosti. Napon mora biti minimalno 400V. Otpornik nije nužan ali bolje ga je upotrijebiti iz razloga što sprečava iskrenje prilikom uključenja sklopke S2.
Važno je napomenuti da ovaj dimer radi samo sa običnim žaruljama s žarnom niti!!!

230V dimer s trijkom

Shema prikazuje jednostavan dimer koji se spaja direktno na 230V. Glavna komponenta je trijak TIC226D, može podnijeti struju do 8A (cca 1800W). Ako mislite regulirat trošila veće snage svakako montirajte trijak na hladnjak.

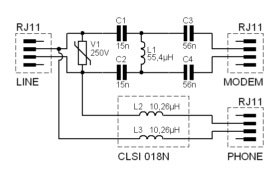
ADSL Spliter

 

Shema prikazuje ADSL Spliter tipa CoreLogic koji T-Com ugrađuje korisnicima u HR. Napon svih kondenzatora je 400V. Varistor V1 je po mojoj procjeni 250V ali nisam siguran u to. Nema nikakvih oznaka na sebi osim žute crte. Slike rastavljenog splitera možete pogledati u galeriji ispod:

Alarm za detekciju vode 1

Klik za vecu sliku

Shema prikazuje uređaj koji služi za detekciju vode, kada sonde dođu u doticaj sa vodom, alarm se zvučno oglasi. Sastoji se od svega 5 komponenti koje su lako dobavljive. IC CD4047 je CMOS izvedbe pa malo pripazite na statiku dok ga ugrađujete. Sonde mogu biti bilo koje dvije metalne površine. Najbolje je vijke ugraditi na rubove PCB pločice, na taj način ste dobili stalak koji drži cijeli uređaj iznad vode i bilo koja dva vijka možete iskoristiti kao sonde. Podešavanje alarma se svodi na to da rukom dotaknete sonde ili stavite sonde uređaja u vodu te podešavate potenciometar P1 dok ne dobijete zadovoljavajući zvuk iz piezo zvučnika.

Atenuator sa 230V na PC MIC

Koristan sklop ako hoćete pratiti mrežni napon 230V pomoću PC osciloskopa koji koristi mikrofonski ulaz zvučne kartice. Galvanski je odvojen od mrežnog napona pomoću transformatora T1. Žarulja u shemi je obična signalna s žarnom niti, može poslužiti kao indikacija da je uređaj uključen, ali glavna namjena je da optereti transformator jer se isti u praznom hodu ponaša neodgovarajuće za ovu namjenu. Otpornici R1 i R2 spuštaju signal na razinu mikrofonskog ulaza, cca 0,6V. Ako vam to ne odgovara možete promijeniti vrijednost otpornika R2 za bilo koju drugu vrijednost. Kabel od sklopa do 3,5mm "banana" utikača treba biti oklopljen.

Audio atenuator

Shema prikazuje uređaj koji signal zvučnika spušta na razinu audio ulaza, potencijalnih primjena je puno, meni je recimo poslužio za spajanje subwoofera u gepeku automobila jer nisam imao audio izlaz na autoradiu.

Stručno ovakav uređaj se zove atenuator, a izvodi se s običnim djeliteljem napona omjera 10:1. Preporuka je koristiti metal-film otpornike. Spaja se na način da kontakte K1 i K2 spojite direktno na zvučnik, a na audio izlaz ugradite recimo RCA Cinch koji spajate direktno na audio ulaz.

Audio pojačalo 1W

Shema se temelji na IC-u TDA7052. Za rad su potrebna samo 2 kondenzatora na napajanju, sve ostalo je integrirano u IC-u. Napajanje može biti od 3-18V, za pregrijavanje na višim naponima se brine integrirana termalna zaštita, ali ipak je preporuka koristiti zvučnike veće impedancije na višim naponima napajanja.

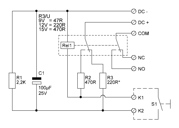
Bistabil od običnog releja v1

Shema prikazuje jednostavan način kako od običnog releja napravit bistabilni. Pritiskom tipkala S1 relej se upali, ponovnim pritiskom se isti ugasi i tako u u krug.Vrijeme između 2 okidanja ne bi trebalo biti manje od 1sec zato što je kondenzatorima potrebno otprilike toliko da se napune.

Upotrebljeni relej je nazivnog napona 6V i otpor špule je 28Ω. Shema je dimenzionirana prema tim podatcima, ako vaš relej ima drugačije vrijednosti evo par važnih napomena:

  • Nazivni napon releja treba biti upola manji od napona napajanja.
  • R1 treba biti istog otpora kao i otpor špule,  izaberete prvi veći dostupan.
  • R3 treba biti 2x veći od otpora špule, isto izaberite prvi veći dostupan.
  • Vrijednost kondenzatora ovisi o otporu špule, što je otpor veći treba vam manji kapacitet.

 

Bistabil od običnog releja v2

 
Shema prikazuje kako na jednostavan način napravit bistabil od običnog releja i nekoliko uobičajenih komponenti. Shema je dimenzionirana za napon od 12V i relej od 12V. Sklop će uredno raditi na naponu od 9-15V ali mu u tom slučaju mijenjate otpornik R3, nije loše rješenje ugraditi potenciometar od 470R umjesto R3.

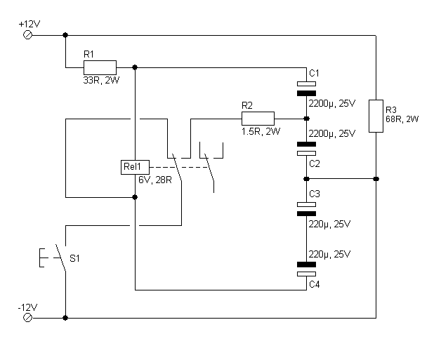
DC UPS - Besprekidno napajanje

 
Shema jednostavnog besprekidnog napajanja (UPS-a) za uređaje koji se napajaju preko istosmjernih ispravljača kao što su baze bežičnih telefona i sličnih uređaja malih snaga. Princip rada se temelji na punjivim baterijama koje preuzimaju napajanje kada nestane mrežnog napona. Dok je napon prisutan baterije se pune preko LM317 koji je u spoju da daje konstantnu struju. Na ovaj način možete punit 1-8 baterija ovisno koliki izlazni napon vam treba. Napon ispravljača na ulazu treba bit barem 3,5V veći od napona baterija koje se pune. Radi se o "tricle charge" načinu punjenja sa jako malim strujama koje ne mogu oštetiti baterije koliko god dugo se pune. Jedina mana ove vrste punjenja je što potpuno praznim baterijama treba oko 2 dana da se napune.

Indikator mrežnog napona

Najjednostavnija aplikacija koju možete napravit s tinjalicom je indikator mrežnog napona. Jednostavno spojite tinjalicu u seriji s otpornikom direktno na 230V. Normalni radni napon tinjalice je oko 60-80V i struja reda veličine 1mA. Zato mora imati otpornik u seriji, vrijednost nije kritična, i može varirati u odnosu na tip tinjalice. Uglavnom se koristi otpornik od 150KΩ.

Indikator napunjenosti 12V olovnog akumulatora

Shema prikazuje uređaj na kojem će se upaliti LED1 kada napon prijeđe 13.6V, predviđen je za ugradnju u već postojeći 12V punjač olovnih akomulatora. Vrijednost proradnog napona je podešena zener diodama D1 i D2, pa se isti može promijeniti ako upotrijebite druge zener diode.

Indikator prazne baterije 9V

Shema prikazuje jednostavan indikator stanja baterije. Ovdje je prikazan primjer za 9V bateriju. Spaja se paralelno bateriji poslije prekidača za uključenje uređaja koji kontroliramo.
Kada se spoji nova baterija LED1 kratkotrajno zasvijetli  i nakon nekog vremena se ugasi što znači da je baterija ispravna. Što je baterija praznija vrijeme koje LED1 svijetli se produžuje, sve dok se toliko ne produži da se LED1 uopće ne ugasi, to znači da je baterija prazna.
Indikator se može preraditi za drugi napon zamjenom otpornika R2.

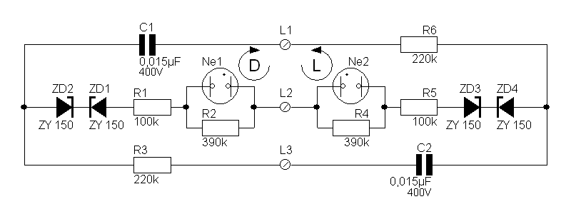
Indikator smjera okretnog magnetskog polja

Klik za vecu sliku

Shema prikazuje jednostavan instrument koji će vam pomoći da odredite smjer trofaznog okretnog magnetskog polja ili laički rečeno na koju stranu će se motor okretati kad ga spojite na mrežni priključak. Tinjalica Ne1 pokazuje desni smjer polja, a Ne2 lijevi. Sklop je dosta malih dimenzija tako da se može ugraditi u industrijsku UKO-UTO priključnicu.

Indikator telefonskog zvona

 

Korisna shema ako vam treba indikacija da telefon zvoni u bučnoj sredini. Recimo u nekoj radionici gdje se inače telefon ne čuje od buke strojeva, preko izlaznog releja spojite brodsku svjetiljku s crvenom žaruljom.
Napon telefonske linije iznosi oko 100V @ 20Hz kad telefon zvoni što znači da reaktancija C1 iznosi oko 6 kΩ a struja kroz relej je time ograničena na cca 14 mA. Kao dodatna zaštita releja od strujnih i naponskih udara predviđeni su R1 i Z1. Sklop se napaja iz tk mreže i ne treba vanjski izvor napajanja.

Indikator telefonskog zvona

Normalni napon telefonske linije je 48V, a kad zvoni skoči na 100V. Pošto je proradni napon tinjalice oko 80V vjerojatno vam je već jasan princip rada ove sheme. Znaci kada je napon 48V tinjalica ne svijetli, čim pređe 80V odnosno digne se na 100V tinjalica zasvijetli što znači da telefon zvoni.

Indikator zauzetosti telefonske linije

 

Shema prikazuje jednostavan uređaj koji će vam pokazati da li je telefonska linija zauzeta. Osobito korisno ako imate više telefona spojenih na raznim lokacijama. Normalni napon telefonske linije je 48V, kada se podigne slušalica padne na 25V. Upravo taj "pad napona" osjeti gore prikazani sklop i upali LEDicu da vas upozori.
R3 ograničava struju kroz Z1 i drži uključen T2, koji preko R2 drži isključen T1. R1 služi za ograničenje struje kroz LED1 ovisno o tipu koji koristite.

Integrirani 1.5V LED driver

Shema prikazuje primjenu namjenskog IC-a PR4401 za upravljanje bijelom LED-icom. Radi se o pretvaraču koji sa samo jednom komponentom (zavojnicom L1) diže napon baterije sa 1,5V na 3,6V potrebnih za rad bijele LED-ice. Struja kroz LED se regulira odabirom induktiviteta prema dolje danoj tablici. Napon napajanja ili baterije može biti od 0,9 – 1,5V.

 

Induktivitet Izlazna struja
47 μH 6,5 mA
32 μH 8,3 mA
26,7 μH 10,8 mA
22 μH 11 mA
14,7 μH 14 mA
10 μH 22 mA

 

Interfon

Shema prikazuje jednostavan interfon koji se sastoji od svega 6 komponenti. Koristi piezo zvučnike koji u ovom slučaju rade kao mikrofon i zvučnik. Glavna komponenta je pojačalo LM380N snage 0,5W.
Uređaj se izvodi u 2 dijela. Prvi glavni dio sadrži svu elektroniku, napajanje i preklopno tipkalo S1 kojim se bira „slušaj“ ili „pričaj“ način rada. Drugi dio se sastoji samo od zvučnika ugrađenog u kutiju koji se povezuje sa dvožilnim kabelom na glavni dio. Namjena uređaja je da se koristi kao interfon, ali zbog načina na koji radi može jako dobro poslužiti i kao baby monitor.
Važno je napomenuti da se obavezno koriste 2 ista piezo zvučnika. Uređaj vuče 12mA pri naponu od 12V tako da može na baterije raditi dosta dugo, ali ipak je bolje ugraditi odgovarajući ispravljač ako će stalno biti u pogonu.