230V dimer s jednim kondenzatorom

Važno je napomenuti da ovaj dimer radi samo sa običnim žaruljama s žarnom niti!!!
Elektro Tehnički Portal


Shema prikazuje jednostavan dimer koji se spaja direktno na 230V. Glavna komponenta je trijak TIC226D, može podnijeti struju do 8A (cca 1800W). Ako mislite regulirat trošila veće snage svakako montirajte trijak na hladnjak.
Najjednostavnija aplikacija koju možete napravit s tinjalicom je indikator mrežnog napona. Jednostavno spojite tinjalicu u seriji s otpornikom direktno na 230V. Normalni radni napon tinjalice je oko 60-80V i struja reda veličine 1mA. Zato mora imati otpornik u seriji, vrijednost nije kritična, i može varirati u odnosu na tip tinjalice. Uglavnom se koristi otpornik od 150KΩ.

Shema prikazuje jednu od verzija kako LEDicu spojiti na 230V. Umjesto otpornika koji ograničava struju kroz LED koristi se reaktancija kondenzatora. Prednost ove metode je u tome što nema toplinskih gubitaka kao na otporniku. Dioda D1 štiti LED od previsokog napona suprotnog polariteta. Napon kondenzatora treba biti otprilike 2x veći od napona napajanja. Vrijednost kondenzatora se može izračunati prema sljedećoj formuli:
C= I / 6.28 x U x f
C= kapacitet [F]
U= napon [V]
f= frekvencija [Hz]
I= struja kroz LED [A]

Shema prikazuje kako spojiti LED na 230V. Kondenzator C1 služi kao limitator struje na 10,8mA. Može se zamijeniti s otpornikom koji bi ograničio struju na istu vrijednost, ali ovo je bolja opcija. Otpornik će se nepotrebno zagrijavati a na kondenzatoru su gubitci zanemarivi. Grec služi za ispravljanje napona i omogućava LEDici da svijetli u obe poluperiode izmjeničnog napona. Na taj način nema treperenja od 50Hz.

Shema prikazuje izvedbu vrlo jednostavnog indikatora da je neko trošilo uključeno ili bolje indikatora koji pokazuje da teče struja a ne samo da postoji napon na trošilu. Princip rada je jako jednostavan, istosmjerna ili izmjenična struja koja teče kroz diode stvara na njima pad napona koji je dovoljan da zasvijetli LEDica. Pošto se radi o jako malom padu napona koristiti crvene LEDice sa što manjom strujom prorade. Ova shema se može koristiti za bilo koji napon samo pazite da dobro dimenzionirate diode ili gretz. Uzmite barem 2x jače diode od nazivne struje koja teče strujnim krugom. Posebno budite oprezni ako koristite ovu shemu na naponu 230V, sve dobro izolirajte i smjestite u plastičnu kutijicu da se zaštitite od dodirnog mrežnog napona.

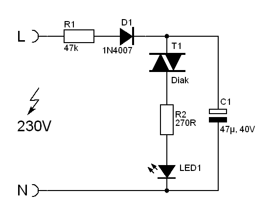
Shema prikazuje jednostavan treptač s LED diodom za napon 230V. Princip rada je vrlo jednostavan. Kondenzator C1 se puni preko R1 i D1, kada napon dosegne vrijednost od 30V diak provede i kondenzator C1 se isprazni kroz LED diodu i otpornik R2. Kondenzator mora biti minimalno za napon od 40V. Brzinu treperenja LED1 možete mijenjati promjenom vrijednosti kondenzatora C1 i otpornika R1.

Shema prikazuje jednostavan pretvarač sa samo jednim tranzistorom. Radi se o Hartley-evom oscilatoru i često se može vidjet njegova primjena u starim radio prijemnicima (lampašima). Izlazni napon nije sinusoidalnog oblika. Upotrebljeni transformator je klasični 2x9/230V, snage 3VA, može se upotrijebiti i jači ali onda morate i jači tranzistor predvidjeti.
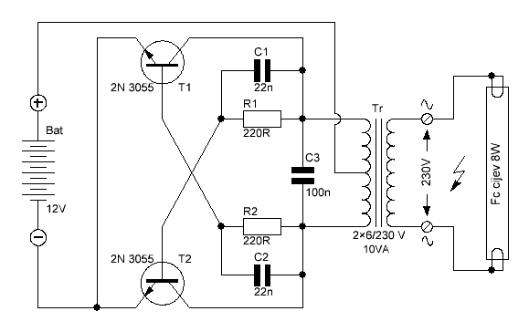
Na shemi je prikazan pretvarač napona s dobro poznatim tranzistorima 2N 3055. Pogodan je za rasvjetu, spojen na Fc cijev (neonku) kako je prikazano na shemi. Tranzistore montirati na hladnjake.
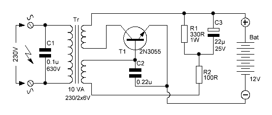
Shema prikazuje pretvarač pogodan za korištenje s malim punjačima kao za mobitele. Izlazna snaga mu je oko 5W. Transformator je 2x6V. ali ne sa zajedničkim srednjim izvodom već sa dva odvojena namota na sekundaru.

Shema prikazuje pretvarač 12/245V sa izlaznim naponom kvadratnog oblika. IC 4047 radi kao astabilni multivibrator i njegovi izlazi upravljaju sa dva tranzistora koji napajaju transformator. Frekvencija se može regulirati pomoću potenciometra P1 od 50-400Hz. Tranzistori su predviđeni za snagu transformatora do 60VA.