Curriculum vitae
Najduže sam bio zaposlen u projektnom birou Šild d.o.o. (2003 - 2012) u Vukovaru kao projektant suradnik na poslovima projektiranja električnih instalacija u zgradarstvu. Tu sam stekao poslovno radno iskustvo radeći na velikim projektima kao što su: škole, hoteli, skladišta, trgovački centri... Sudjelovao sam u izradi više od 500 projekata. Tijekom radnog iskustva svakodnevno sam nadopunjavao stručna znanja i pohađao seminare vezane uz nove tehnologije na području elektrotehnike, te izradi tehničke dokumentacije i crteža.
Druga firma u kojoj sam stekao veliko iskustvo iz industrijske automatizacije i održavanja proizvodnog pogona je Agrokor - Energija d.o.o. (2013 – 2021. g.) gdje sam bio zaposlen na održavanju bioplinskih elektrana i GE Jenbacher bioplinskih motora. Firma posjeduje pet bioplinskih elektrana ukupne snage od 10MW i bavi se proizvodnjom električne energije iz obnovljivih izvora energije.
2021. godine se vraćam u projektni biro Šild d.o.o. gdje sam zaposlen kao projektant suradnik na izradi elektrotehničkih projekata i paralelno otvaram obrt koji nosi isto ime kao i web stranica, ETP. Obrt je registriran za proizvodnju električne energije i još par djelatnosti vezanih uz elektrotehniku i internetske portale. Nastavno tome gradim sunčanu elektranu koja kompletnu proizvodnju predaje u NN mrežu i planiram proširiti broj usluga na portalu preko obrta.
Iako mi je elektrotehnika primarno zanimanje elektronika i informatika su mi veliki hobi još od srednje škole. Ako pogledate projekte objavljene na mojoj web stranici vidite da se još uvijek bavim time koliko mi vrijeme dozvoli. Neki od mojih uradaka su objavljeni u časopisu MAJSTOR. Izvorne verzije možete pogledati u kategoriji projekti pod sljedećim naslovima ili pročitati u navedenom broju majstora:
| Lemna kada | Majstor 09/08 | Članak "Umjesto Lemilice" |
| Audio izolator | Majstor 10/08 | Članak "Ground loop izolator - Kako ubiti brum" |
| Video izolator | Majstor 11/08 | Članak "Ground loop (2) - Može i drukčije" |
| Kućno kabliranje | Majstor 04/09 | Članak "Razvod slabe struje" |
![]() |
![]() |
![]() |
Kontaktirati me možete ovdje pomću kontakt formulara, a za još podataka možete posjetiti moj LinkedIN profil.
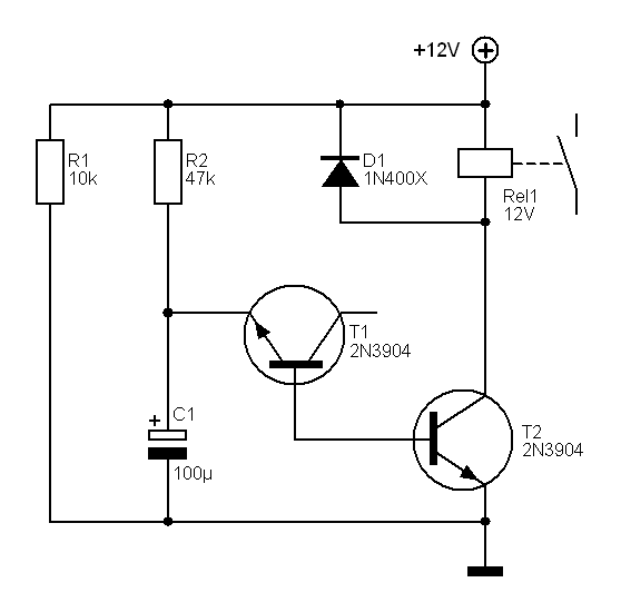
Odgoda paljenja

Shema releja za odgodu paljenja. Neobično spojeni tranzistor T1 služi kao zener dioda koja podiže napon prorade tranzistora T2 na 8V. Obični bipolarni tranzistor ima dosta visok napon prorade između emitera i baze, a to je iskorišteno u gore danoj shemi. Vrijeme odgode se podešava promjenom kondenzatora C1. Prema komponentama na shemi to vrijeme iznosi cca 7sec. Relej treba biti 12V sa otporom špule od 75Ω ili više.
- 1
- 2


