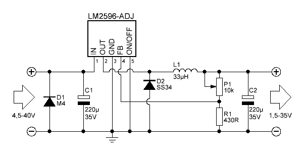
Shema prikazuje Popularni IC LM2596-ADJ pomoću kojeg se s svega nekoliko komponenti može napraviti kvalitetno napajanje. Radi se o buck ili step-down DC-DC pretvaraču koji je idealan za smanjivanje istosmjernog napona na željenu razinu uz minimalne gubitke.
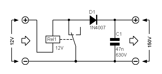
Ova shema se uglavnom koristi za prikaz principa rada SMPS pretvarača napona. Nije namijenjena za stalnu primjenu, ali može poslužiti ako na brzinu trebate podignut neki napon. Relej je spojen da radi kao vibrator, znači kad zavojnica (špula) releja dođe pod napon, privuče normalno zatvoreni kontakt preko kojeg je spojena i sama sebi prekine napajanje. Zatim se vrača u prvobitni položaj i cijeli ciklus počinje iz početka. Kod svakog prekida samoindukcijom se oslobađa energija iz zavojnice koja se ispravlja i filtrira pomoću D1 i C1. Izlazni napon je cca 150V, što ovisi o vrsti releja. Manji t.j. brži releji daju veći izlazni napon a osciliraju na frekvenciji od 100-200Hz.
Shema prikazuje jednostavan pretvarač sa samo jednim tranzistorom. Radi se o Hartley-evom oscilatoru i često se može vidjet njegova primjena u starim radio prijemnicima (lampašima). Izlazni napon nije sinusoidalnog oblika. Upotrebljeni transformator je klasični 2x9/230V, snage 3VA, može se upotrijebiti i jači ali onda morate i jači tranzistor predvidjeti.
Na shemi je prikazan pretvarač napona s dobro poznatim tranzistorima 2N 3055. Pogodan je za rasvjetu, spojen na Fc cijev (neonku) kako je prikazano na shemi. Tranzistore montirati na hladnjake.
Shema prikazuje pretvarač pogodan za korištenje s malim punjačima kao za mobitele. Izlazna snaga mu je oko 5W. Transformator je 2x6V. ali ne sa zajedničkim srednjim izvodom već sa dva odvojena namota na sekundaru.
Shema prikazuje pretvarač 12/245V sa izlaznim naponom kvadratnog oblika. IC 4047 radi kao astabilni multivibrator i njegovi izlazi upravljaju sa dva tranzistora koji napajaju transformator. Frekvencija se može regulirati pomoću potenciometra P1 od 50-400Hz. Tranzistori su predviđeni za snagu transformatora do 60VA.